Content Strategy
SnyderWeb’s founder has driven user engagement through content strategy. She has created a vast number of deliverables during her career including:
| Content Playbooks
Style Guides Glossaries |
Content Audits Content Gap Analysis Taxonomy Information Architecture |
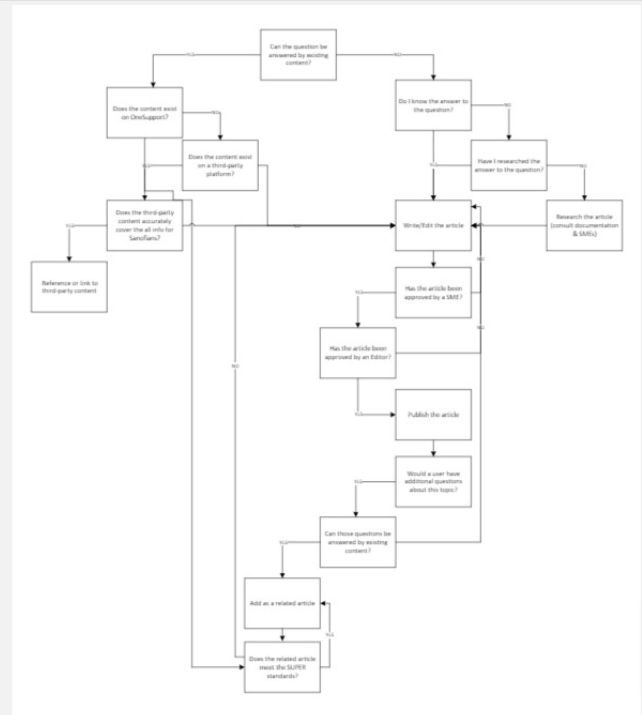
Editorial Calendars Content Workflows Content Governance Omnichannel Content |
User Personas User Journeys Content Journey Mapping A/B Testing |
Keyword Research SEO Strategy Content Performance Reports Customer Lifecycle Mapping Marketing Funnels |
Below are some examples. Additional portfolio items available upon request.







